24 Hours
7 Days Open
International journal of latest technology in engineering & management. we value the work done by peer reviewers in the academic community, who provide an essential service to the process of publication excellence, driving research within their fields of expertise.
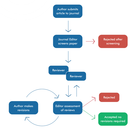
Reviewers evaluate article submissions to journals, based on the requirements of that journal, predefined criteria, and quality, completeness and accuracy of the research presented. They provide feedback on the article and the research, suggest improvements and make a recommendation to the editor about whether to accept, reject or request changes to the article.
The peer review process is essential to the development of research across all subject areas. Authors and researchers benefit from having their paper improved and their knowledge developed. Reviewers also benefit from being able to read cutting edge research prior to publication and before anyone else in the field. They also have the satisfaction of knowing that they are contributing directly to the development of their chosen field.
We hope that the following pages will provide you with information and resources to help you when you are taking part in this essential process.
